喜报!矿业与机械工程学院学生会在2025年贵州省高校学生会 (研究生会)服务学生项目大赛中获二等奖
发布时间: 2025-12-24

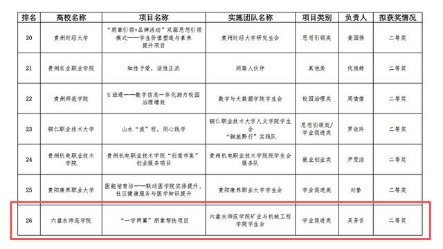
近日,贵州团省委公布了2025年贵州省高校学生会(研究生会) 服务学生项目大赛拟获奖名单,矿业与机械工程学院学生会“一学两翼”朋辈帮扶项目(学业促进类,负责人吴芳香)获二等奖。(供稿/蒋涛涛  编辑校对/初瑛  审核/卢香宇)